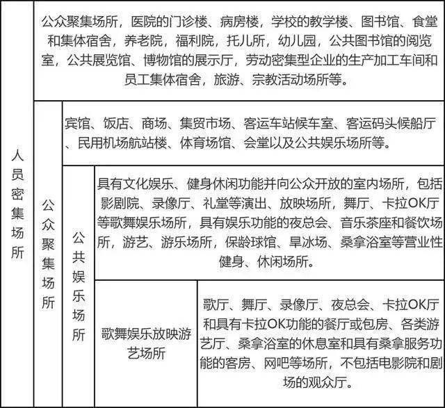
人員密集場所很多人都不清楚如何界定,人員密集場所定義人數是多少呢?人員密集場所是指公眾聚集場所,醫院的門診樓、病房樓;學校教學樓、圖書館、食堂和集體宿舍;養老院,福利院,托兒所,幼兒園,公共圖書館的閱覽室,公共展覽館、博物館的展示廳;勞動密集型企業的生產加工車間和員工集體宿舍,旅游、宗教活動場所等。

人員密集場所的定義
人員密集性場所是指人員密度較大,一旦發生火災極易導致人員群死群傷或造成重大經濟損失的商場、集貿市場、賓館、酒店等公眾聚集場所。
《建筑設計防火規范》(2018年版)中明確給出了人員密集場所的定義,即同一時間內聚集人數超過50人的公共活動場所,如賓館、飯店、商場、市場、體育場館、會堂、公共娛樂場所等。
不同人員密集場所人數定義
1、容納50人以上(包含50人,下同)的影劇院、禮堂、夜總會、錄像廳、舞廳、卡拉OK廳、游樂廳、網吧、保齡球館、桑拿浴室和音樂茶座等公共娛樂場所;
2、容納50人以上就餐、住宿的旅館、賓館、飯店和營業性餐館;
3、租住人數在50人以上的出租屋;
4、容納50人以上的商場、超市和室內市場(含家具商場和各種專業市場);
5、學校、托兒所、幼兒園、養老所的集體宿舍、教學樓、實驗樓,醫院的病房樓;
6、服裝、玩具、制鞋等勞動密集型生產企業的車間、員工集體宿舍。
人員密集場所的特點
1、場所所在建筑使用性質變更。酒吧、網吧、飯店等人員密集場所很少使用獨立的建筑,經營者一般都是租用建筑物的一部分進行裝修和改造,有的是在商場或辦公樓的某個樓層,有的在停用的倉庫或廠房內,有的在居民住宅樓的首層,有的甚至在居民住宅樓里面進行改造。這些建筑原設計不是用作人員密集場所,內部的消防設計不能滿足人員密集場所的相關要求。將這些建筑隨意改為人員密集場所不僅改變了建筑的使用性質,也給建筑帶來了“先天的火災隱患”。
2、場所布局整體不合理,建筑面積比較小。一般為幾十或幾百平方米不等,通常設置在建筑底層,樓層高度4-5米。租賃戶或經營戶為充分利用空間,將樓層分隔為兩層,有的甚至在中間形成一個小中庭,由于底層樓層分隔必然會引起安全出口數量不足,人員聚集的多,人員疏散困難。這是造成群死群傷事故的重要原因。
3、人員密集場所經營項目的多樣性。酒吧、網吧、KTV、美容美發等應有盡有。
4、裝修相對高檔化。由于商業需要,最大限度的吸引顧客而盈利,往往因造型和突出宣傳效果而采用大量木材、塑料、纖維織品等可燃易燃材料進行裝修,直接導致火災荷載大幅度增加。
5、消防設施先天不足,安全出口、疏散通道設置不符合要求。設置的門多數是推拉門、轉門等,門向內開啟,而且有的還在門口1.4米范圍之內設置踏步;疏散通道采用木材等可燃材料搭建,寬度不夠;室外疏散小巷寬度達不到3米的要求。
以上就是鋌和勞保網小編為您提供的關于“人員密集場所的定義 人員密集場所界定標準”內容介紹,希望對您了解人員密集場所有所幫助!人員密集場所涉及到我們日常生活中的各行各業,因此掌握人員密集場所發生火災如何逃生的方法以及逃生注意事項很重要。



